Site Reliability Engineering (SRE) is one of the key pillars for organizations. SRE teams are responsible for maintaining the system’s scalability and reliability. One of the key challenges SRE teams face is dealing with alert floods, parsing cryptic logs, and the pressure of SLA timers. These challenges make Root Cause Analysis (RCA) of an incident really tough. With the increasing complexity of distributed infrastructure, identifying RCA and resolving incidents becomes more difficult. Because conventional troubleshooting methods require manual log analysis and the review of multiple data sources, they are very time-consuming and demand a large employee workforce.
In this article we will examine how Artificial Intelligence (AI) is benefiting Root Cause Analysis (RCA) in incident management by automating processes, reducing resolution time, and improving overall system reliability. This article delves into the techniques used and challenges faced.
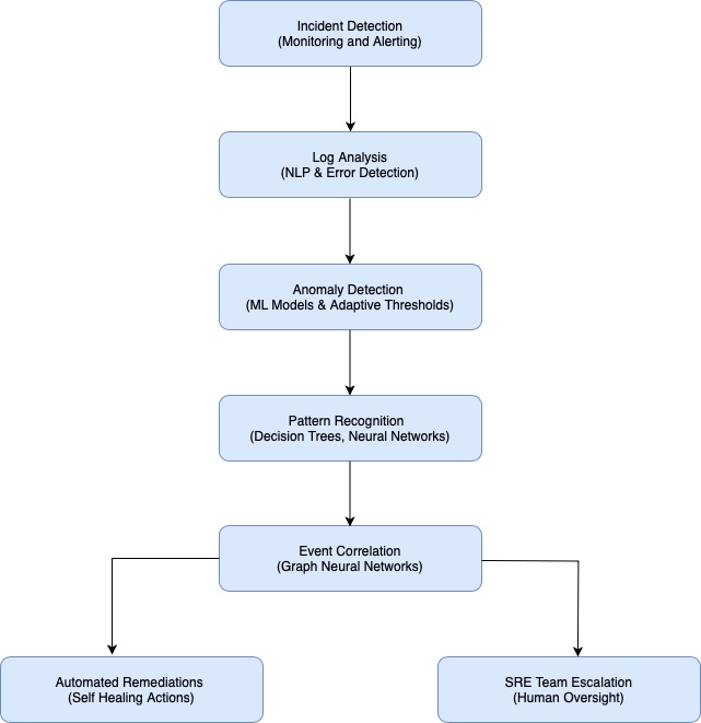
Overview
For SRE teams, AI integration into RCA has emerged as a very powerful solution. RCA systems using machine learning, natural language processing, and event correlation to automate root cause identification helps the SRE team to speed up the incident resolution. SRE teams having AI driven RCA can shift from reactive to proactive approach for system reliability. This will further help them reduce the operational cost while improving service availability. The following sections detail AI techniques used for root cause analysis.
AI Techniques for Root Cause Analysis

Incident Detection (Monitoring and Alerting)
As part of incident monitoring, you can use AI integrated systems to continuously monitor logs, metrics, and alerts from various sources to detect anomalies or unusual system behaviors. You can use real-time event streaming platforms like Apache Kafka and AWS Kinesis to aggregate logs and metrics across distributed systems. By using supervised and unsupervised learning techniques, you can train AI models on historical incident data. This will establish normal system behavior baselines and the detection of deviations. You can also use techniques such as Hidden Markov Models (HMMs) and Gaussian Mixture Models (GMMs) which can help detect temporal patterns in log data, while deep learning architectures like Transformer-based anomaly detection models enhance accuracy.
API Request
GET /api/incident-detection
Example Response
{
"status":
"success",
"detected_incidents": [
{"id": "INC001", "timestamp": "2024-02-28T10:15:00Z", "severity": "High"},
{"id": "INC002", "timestamp": "2024-02-28T10:20:00Z", "severity": "Medium"}
]
}
Log Analysis (NLP & Error Detection)
At this stage, it’s important to review the logs for the incidents that were captured earlier. To extract meaningful information from the unstructured log data, techniques like natural language processing (NLP) can be used. This process is supported by widely used log analysis platforms such as Splunk, the Elastic Stack, or Datadog. These tools often use advanced learning systems, using models like BERT, GPT-style transformers, and LSTM networks, to sort through the logs, spot patterns that suggest errors, and pull out useful information that helps figure out the underlying causes of issues.These models can parse log entries, detect anomalies through semantic analysis, and apply Named Entity Recognition (NER) to identify critical infrastructure components, error codes, and affected services. Additionally, you can use clustering algorithms like K-Means and hierarchical clustering to group similar log patterns, enhancing the accuracy of root cause analysis.
API Request
POST /api/log-analysis
Example Request Body
{
"incident_id": "INC001",
"log_data": "Error 503: Service Unavailable at /api/payment",
"context": "E-commerce checkout failure"
}
Example Response
{
"status": "success",
"parsed_logs": ["Service Unavailable at /api/payment", "Possible cause: High API latency"],
"severity": "High",
"metrics": ["Response Time", "API Latency", "CPU Usage"]
}
Anomaly Detection (ML Models & Adaptive Thresholds)
Anomaly detection plays a crucial role in this phase of root cause analysis. To effectively detect irregularities in distributed systems, you need to combine traditional statistical methods—like Z-score analysis or Isolation Forest—with machine learning approaches such as LSTMs and Autoencoders. Statistical analysis offers valuable insights, whether you’re looking at individual variables or exploring relationships across multiple factors. When working with time-based data, deep learning models are especially useful for recognizing patterns that unfold over time. For detecting unusual behavior in time series, methods like Seasonal Hybrid ESD are effective for identifying seasonality-based anomalies, while tools such as Prophet can be used to anticipate irregular trends and forecast deviations. You can also use advanced methods like Dynamic Thresholding with moving averages and Bayesian Change Point Detection (BCPD). Integration with log analysis outputs enables the anomaly detection models to prioritize specific metrics that align with identified log patterns. For example, if log analysis indicates “High API latency,” anomaly detection can apply focused monitoring on response times, CPU usage, and memory allocation. This integrated approach improves precision in root cause identification by correlating log-derived insights with detected anomalies in system metrics.
API Request
POST /api/anomaly-detection
Example Request Body
{
"incident_id": "INC001",
"related_log_analysis": "High API latency",
"metrics": ["Response Time", "API Latency", "CPU Usage"],
"thresholds": { "CPU Usage": "80%", "Response Time": "1s", "API Latency": "500ms"}
}
Example Response
{
"status": "success",
"anomalies_detected": [
{"metric": "CPU Usage", "value": "95%", "threshold": "80%"},
{"metric": "Response Time", "value": "2s", "threshold": "1s"}
]
}
Pattern Recognition (Decision Trees, Neural Networks)
In this step, you can use Machine learning (ML) models to analyze historical incident data to identify recurring failure patterns using techniques such as Decision Trees, Random Forests, Gradient Boosting, and Deep Neural Networks. Ensemble learning methods, including Bagging and Boosting, enhance prediction accuracy by combining multiple weak models into a strong predictive model. You can use techniques like Generative Adversarial Networks (GANs) to simulate potential system failures, creating synthetic datasets that improve the robustness of AI models under rare or edge case scenarios. Use of models like XGBoost and CatBoost can offer high performance in handling structured data, enabling quick pattern recognition and anomaly prediction in large scale distributed systems. To assist in automatically selecting the best model, fine-tuning hyperparameters, and deploying models, you can also use AutoML frameworks such as Google’s AutoML and Microsoft’s Azure AutoML. This will allow SRE teams to integrate ML based pattern recognition into their incident management workflows.
API Request
POST /api/pattern-recognition
Example Request Body
{
"incident_id": "INC001",
"anomalies_detected": [
{"metric": "CPU Usage", "value": "95%", "threshold": "80%"},
{"metric": "Response Time", "value": "2s", "threshold": "1s"}
]
}
Example Response
{
"status": "success",
"patterns_detected": [
"Configuration Change Failure",
"Database Deadlocks",
"Memory Leaks"
]
}
Event Correlation (Graph Neural Networks)
In this step to establish relationships between the incidents, you need to use AI to correlate multiple sources of data such as logs, metrics, alerts. You can use graph based RCA models to utilize techniques like Graph Neural Networks (GNN), Bayesian Networks, and Markov Random Fields (MRF) to visualize complex service dependencies and model probabilistic relationships between components. You can also use Temporal Graph Convolutional Networks (T-GCN) and Dynamic Graph Attention Networks (DGAT) that enhance event correlation by capturing both time dependent relationships and dynamic changes in the infrastructure topology. These models help predict cascading failures by analyzing event sequences and identifying potential failure chains by using techniques such as Path Ranking Algorithms (PRA) and Shortest Path Algorithms (Dijkstra’s, A*).
API Request
POST /api/event-correlation
Example Request Body
{
"incident_id": "INC001",
"patterns_detected": [
"Configuration Change Failure",
"Database Deadlocks",
"Memory Leaks"
]
}
Example Response
{
"status": "success",
"incident_id": "INC001",
"related_events": [
"Database Latency Spike",
"API Gateway Failure",
"Service Restart Triggered"
],
"root_cause": "Database Latency Spike"
}
Automated Remediation (Self Healing Actions)
AI integrated RCA systems not only help you find the root cause of a problem, but also help with its resolution. AI integrated systems can take action on their own using decision rules and learning algorithms. For instance, you can configure them to restart services, undo configuration changes, or adjust system resources automatically to keep the system running smoothly. You can further use more advanced AI methods like Deep Q-Networks (DQN) and Proximal Policy Optimization (PPO).These methods help the system learn from past incidents so it can make smarter decisions in the future—balancing trying new things with sticking to what works. You can also use tools like Rundeck and Ansible that are often used to run these fixes automatically, without human input. AI driven platforms can tie together monitoring and response so the system can detect problems, take action, confirm the fix worked, and update its own settings all without needing a person to step in. These systems can also predict resource needs and adjust things like computing power or storage on the fly, making sure there’s enough to recover from issues without wasting resources.
API Request
POST /api/incident-response
Example Request Body
{
"incident_id": "INC001",
"root_cause": "Database Latency Spike",
"severity": "Critical",
"auto_remediation_enabled": true
}
Example Response
{
"status": "success",
"remediation_action": "Scaled up database instances",
"status": "Resolved",
"root_cause_handled": "Database Latency Spike",
"next_steps": [
"Monitor database performance",
"Optimize slow queries"
]
}
Benefits of Using AI in RCA for SRE
Integrating AI into RCA provides multiple benefits to the SRE teams. AI improves the efficiency and accuracy of incident resolution. Some of the benefits are listed below:
- Faster Incident Resolution – AI can analyze logs and detect irregularities in real time.This will reduce the time taken to identify and resolve issues which will further improve user experience.
- Continuous Learning from Past Incidents – AI systems can continuously learn from the past incidents. Thus improving RCA leading to faster incident resolution.
- Proactive Problem Detection – SRE teams can take preventive actions by using AI’s predictive analytics that can detect early warning signs of failures.
- Improved Accuracy – AI integrated systems can improve accuracy by automatically detecting the root cause. This will further reduce human errors. Thus reducing false positives.
- Reduced Operational Costs – AI integrated RCA systems will reduce manual investigations. This in turn improves operating efficiency and lesser operational costs.
- Scalability – AI driven RCA can handle large amounts of log data and system metrics across distributed infrastructures. This will help efficient analysis at a large scale.
- Better Collaboration – AI provided information provides structured data that facilitates communication between teams, ensuring more efficient incident resolution.
Challenges of AI in RCA
Even though there are several advantages of AI in RCA, integrating AI in RCA presents several challenges:
- Data Quality and Volume – AI models requires large amount of good quality data to operate effectively and provide quality recommendations.
- Invisible Decision making – AI’s decision making process is not visible to the team, making it hard for the SRE team to trust the recommendations provided.
- False Positives and Negatives – AI can incorrectly identify RCA. This can further delay the RCA and can impact business. This will further lead to operating losses for the organizations.
- Integration Complexity – AI must integrate correctly with the existing monitoring, logging, and incident management tools. This can be challenging and expensive for the organizations.
- Security and Compliance – AI systems must adhere to security and privacy regulations since they are handling sensitive logs and system data.
To overcome these challenges, organizations need to invest in explainable AI (XAI). They should also need to keep a human in the loop approach for validation, and continuously refine AI models with real world data.
Conclusion
AI is transforming root cause analysis in SRE by automating log analysis, event correlation, anomaly detection, and incident resolution. By using AI integrated systems, SRE teams can resolve incidents faster, reduce manual troubleshooting efforts, improve system reliability and reduce operating costs. Although there are multiple challenges with AI in RCA, advancements in AI explainability will continue to enhance RCA accuracy. As AI technology evolves, SRE teams that use AI integrated RCA will be better positioned to manage complex distributed infrastructures with efficiency and confidence.