In JDBC source batch processing tasks, if table_path and partition_column are configured, the engine will dynamically partition the data. We can optimize partition intervals by analyzing sample data to avoid data skew issues. However, it has been observed that even when where_condition is configured, the dynamic partitioning algorithm still partitions the entire table. This leads to excessive time consumption in the partitioning phase, especially when retrieving a small amount of data from a large table. To address this, we need to modify the relevant processes to optimize performance.
All SQL statements in the following explanations use MySQL as an example. Different data sources have specific subclass methods implemented via overwriting.
Key Problem Analysis
-
55GB MySQL Table Case:
Original implementation took 25 minutes to read 1000 rows
Optimized version reduced to23 seconds (PR #8760)
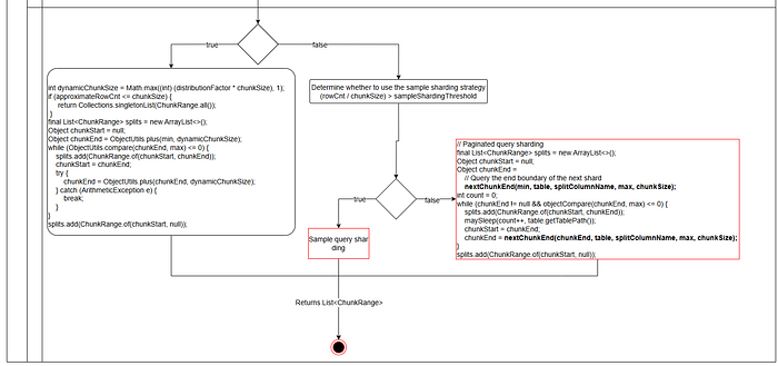
1.1 Main Process of Data Partitioning

The entry point for dynamic partitioning in the code is the splitTableIntoChunks method in the DynamicChunkSplitter class. The red-highlighted boxes in the flowchart indicate the parts that need modifications, which will be detailed in the following sub-processes.
1.1.1 Querying Minimum and Maximum Values

It is necessary to include the where_condition configuration in the source and append it to the query.
1.1.2 General Column Partitioning



1. Querying the Total Number of Records
- Add a condition to ensure that the “yes” branch is executed only when
where_conditionis empty. - Modify the “no” branch to include
where_conditionvalidation and concatenate it into the corresponding query statement. The query rules are as follows: - If
queryis configured, use:
SELECT COUNT(*) FROM (<subquery>) T
- Otherwise, use:
SELECT COUNT(*) FROM <table_name>
- If
where_conditionis configured, append it to the end of the query.
2. Partitioning Data Ranges
Refer to the following sub-process for details.
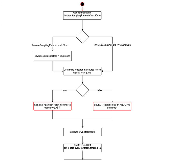
1.1.2.1 Pagination-Based Partitioning
Querying the next partition boundary (nextChunkEnd)


- Max Query Section
-
If
where_conditionis configured, append it to theLIMITquery layer.
- Min Query Section
- If
where_conditionis configured, append it to the query.
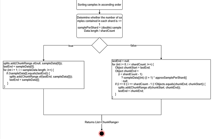
1.1.2.2 Sample-Based Partitioning


- If
where_conditionis configured, append it to the query.
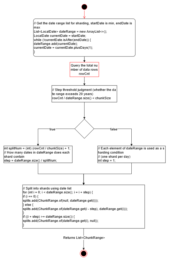
1.1.3 Date Column Partitioning

This section reuses the logic from 1.1.2.1, requiring only a single modification.
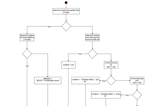
1.2 Usage of Partitions
This section does not require modifications. The analysis here aims to understand how partitions are utilized, ensuring the correctness, necessity, and risks of the previous modifications.
Once the data is partitioned, it is distributed to the worker’s SourceSeaTunnelTask. Finally, it is used in the open method of the JdbcInputFormat class. The primary process is as follows:


From the process above, it is evident that it where_condition is appended to the generated SQL in the final step. If it where_condition is not considered during partition generation, some partitions may end up querying no data when where_condition is applied. When numerous such partitions exist, it not only impacts partitioning performance but also degrades data retrieval performance due to a high volume of ineffective queries.
1.3 Optimization Results
After optimization, local testing showed that the time required to filter and retrieve 1,000 rows from a 55GB MySQL table using where_condition and write them to an Oracle table reduced from 25 minutes to 23 seconds.
The corresponding PR for this optimization can be found here: PR #8760.