While interacting with my mentor regarding a TechXchange talk, I came across a framework called DeepEval, an open source LLM evaluation framework. As we continued discussing the need for such a frameworks in the modern LLM building, we came to a cross road where AI security meets its predecessor Data security. This article is an outcome of a deep discussion around the need for AI security along with Data security.
Data Security has long been the cornerstone of enterprise cybersecurity strategies, focusing on protecting information from unauthorized access, alteration, or destruction through encryption, access controls, and audit mechanisms. However, as artificial intelligence becomes deeply embedded in business operations, a new discipline emerges: AI Security – the protection of AI systems, models, and pipelines from manipulation, misuse, and adversarial attacks.
AI models are fundamentally dependent on data. They consume vast datasets during training, process sensitive information during inference, and generate insights that drive critical business decisions. This dependency creates an inseparable bond between data security and AI security. A breach in data integrity can compromise model behavior, while vulnerabilities in AI systems can expose the underlying data they were trained on.
As organizations increasingly deploy AI systems for decision-making, ensuring both data and AI pipeline security becomes critical to safeguard integrity, trust, and regulatory compliance. The digital ecosystem now demands a unified security paradigm that protects not just the data, but the intelligence derived from it.
The Evolution from Data Security to AI Security
Traditional data security practices — encryption at rest and in transit, role-based access control (RBAC), and comprehensive audit logging — were designed for an era when data was primarily static and consumed by deterministic applications. These controls remain necessary but are no longer sufficient in AI-driven environments where data flows dynamically through complex machine learning pipelines.
AI systems introduce entirely new attack surfaces and threat vectors that traditional security frameworks were never designed to address:
- Model Poisoning: Attackers inject malicious samples into training datasets, causing models to learn incorrect patterns or embedded backdoors that activate under specific conditions.
- Prompt Injection: In large language models and conversational AI, carefully crafted inputs can manipulate the model into bypassing safety guidelines, leaking training data, or executing unintended actions.
- Adversarial Inputs: Subtle, imperceptible perturbations to input data can cause models to misclassify with high confidence, compromising systems from autonomous vehicles to fraud detection.
- Model Inversion & Data Leakage: Sophisticated attacks can reconstruct training data from model outputs, potentially exposing sensitive personal information or proprietary datasets.
- Bias Exploitation and Manipulation: Attackers can identify and exploit biased decision boundaries in models to achieve favorable outcomes or discriminate against specific groups.
Data-centric AI, which emphasizes data quality and curation over model architecture innovation, further expands this threat landscape. The security posture must now encompass data lineage, preprocessing pipelines, feature stores, and the entire model lifecycle.

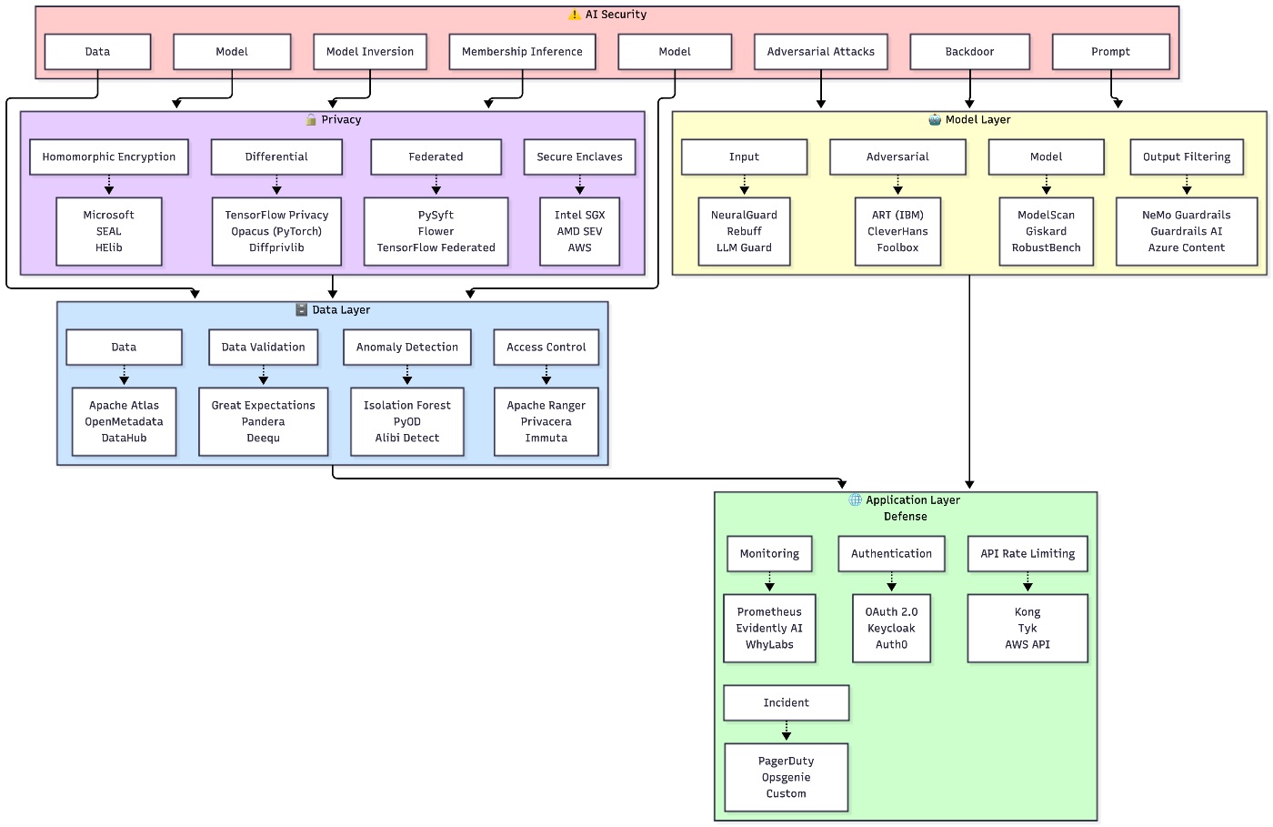
Comprehensive AI Security Threat Landscape
The AI security threat landscape is multi-dimensional, spanning data integrity, model behavior, privacy concerns, and application-level vulnerabilities. Understanding these threats and their corresponding defenses is critical for building resilient AI systems.
Threat Categories and Attack Vectors
Data Poisoning occurs when attackers inject malicious or corrupted data into training datasets. This can be subtle—such as altering labels on a small percentage of training samples—or overt, like introducing entirely fabricated records. The goal is to manipulate model behavior in production. For example, an attacker might poison a spam detection dataset by labeling malicious emails as legitimate, causing the trained model to allow spam through.
Model Poisoning targets the training process itself rather than just the data. This includes backdoor attacks where models are trained to behave normally under most conditions but trigger malicious behavior when specific input patterns appear. These “trigger patterns” can be imperceptible watermarks in images or specific word sequences in text.
Adversarial Attacks exploit the mathematical properties of neural networks to cause misclassification. Small, often imperceptible perturbations to input data can cause dramatic changes in model output. A classic example is adding carefully calculated noise to a stop sign image that causes an autonomous vehicle to classify it as a speed limit sign. These attacks can be white-box (attacker has full model access), black-box (query-only access), or transferable (crafted for one model but effective against others).
Prompt Injection is specific to large language models and conversational AI. Attackers craft inputs that manipulate the model into ignoring safety guidelines, leaking training data, or executing unintended actions. Techniques include role-playing scenarios, encoding malicious instructions in non-obvious formats, or exploiting context window vulnerabilities.
Model Inversion attacks attempt to reconstruct training data from model outputs. By carefully querying a model and analyzing its responses, attackers can recover sensitive information about the training dataset. This is particularly concerning for models trained on personal data, medical records, or proprietary information.
Model Extraction involves stealing the functionality of a model by querying it repeatedly and training a surrogate model to mimic its behavior. This represents intellectual property theft and can also enable subsequent attacks since the extracted model can be analyzed without rate limits or access controls.
Membership Inference attacks determine whether specific data points were in the training set. This can reveal sensitive information—for instance, determining if a particular patient’s records were used to train a medical diagnosis model, potentially exposing their medical history.
Backdoor Attacks involve embedding hidden behaviors in models that activate under specific conditions. Unlike adversarial examples which require perturbing inputs at inference time, backdoors are embedded during training and can persist indefinitely, lying dormant until triggered.
Defense-in-Depth Strategy
Effective AI security requires layered defenses across four primary domains:
Data Layer Defense
The data layer focuses on ensuring the integrity, quality, and security of data throughout its lifecycle. Data Validationtools like Great Expectations, Pandera, and Deequ enable automated testing of data quality constraints, schema validation, and statistical property verification. These tools can detect anomalous distributions, unexpected null values, or schema violations before data enters training pipelines.
Anomaly Detection systems identify outliers and suspicious patterns in training data. Techniques range from statistical methods (Isolation Forest, Local Outlier Factor) implemented in PyOD, to ML-based approaches in Alibi Detect. These systems establish baselines of expected data characteristics and flag deviations for human review.
Data Provenance tracking maintains comprehensive lineage of data from source to consumption. Apache Atlas, OpenMetadata, and DataHub provide metadata management platforms that track transformations, ownership, and access patterns. This enables rapid identification of compromised data sources and impact analysis when breaches occur.
Access Control systems like Apache Ranger, Privacera, and Immuta enforce fine-grained permissions on data access. These platforms support attribute-based access control (ABAC), role-based access control (RBAC), and dynamic data masking to ensure only authorized entities can access sensitive training data.
Model Layer Defense
The model layer focuses on hardening AI systems against attacks targeting model behavior and integrity.
Adversarial Training proactively generates adversarial examples during training, teaching models to be robust against perturbations. The Adversarial Robustness Toolbox (ART) from IBM, CleverHans, and Foolbox provide frameworks for crafting adversarial examples and training robust models. This increases computational cost but significantly improves model resilience.
Model Hardening involves techniques to make models more resistant to attacks. ModelScan detects malicious code in serialized models, Giskard provides comprehensive ML testing frameworks, and RobustBench benchmarks model robustness against standardized attack suites. Defensive distillation, gradient masking, and ensemble methods further increase attack resistance.
Input Sanitization filters and validates inputs before they reach models. NeuralGuard, Rebuff, and LLM Guard specialize in detecting prompt injection attempts, jailbreak patterns, and malicious payloads in natural language inputs. These tools use pattern matching, semantic analysis, and trained classifiers to identify suspicious inputs.
Output Filtering ensures model responses don’t contain harmful content. NeMo Guardrails from NVIDIA, Guardrails AI, and Azure Content Safety provide programmable guardrails that constrain model outputs. These systems can prevent disclosure of training data, filter toxic content, and enforce business logic constraints on model responses.
Application Layer Defense
The application layer protects the infrastructure through which AI models are accessed.
API Rate Limiting prevents model extraction and denial-of-service attacks. Kong, Tyk, and AWS API Gateway provide sophisticated rate limiting based on API keys, IP addresses, or usage patterns. Adaptive rate limiting can detect and throttle suspicious query patterns indicative of model extraction attempts.
Authentication systems ensure only authorized users access AI services. OAuth 2.0, Keycloak, and Auth0 provide enterprise-grade identity management with support for multi-factor authentication, token-based access, and fine-grained permissions. Service-to-service authentication using mutual TLS provides additional security for microservices architectures.
Monitoring solutions track model behavior, performance, and security metrics in real-time. Prometheus with Grafana provides infrastructure monitoring, while Evidently AI and WhyLabs specialize in ML-specific monitoring including data drift, prediction drift, and model performance degradation. Anomaly detection on prediction patterns can identify attacks in progress.
Incident Response capabilities enable rapid reaction to security events. Integration with PagerDuty, Opsgenie, or custom playbooks ensures security teams are alerted to anomalous behavior. Well-defined runbooks for common attack scenarios (model poisoning detected, adversarial attack suspected, data breach) enable consistent and effective responses.
Privacy Preservation Layer
Privacy-preserving techniques enable secure AI development and deployment while protecting sensitive data.
Differential Privacy adds calibrated noise to training data or model outputs to mathematically guarantee individual privacy. TensorFlow Privacy, Opacus for PyTorch, and Diffprivlib provide implementations of differentially private training algorithms. This enables training on sensitive data while providing formal privacy guarantees.
Federated Learning trains models across distributed datasets without centralizing data. PySyft, Flower, and TensorFlow Federated enable collaborative model training where data remains at its source. This is critical for healthcare, finance, and cross-organizational AI initiatives where data sharing is legally or practically impossible.
Homomorphic Encryption enables computation on encrypted data. Microsoft SEAL, HElib, and Palisade implement schemes that allow mathematical operations on ciphertext, producing encrypted results that decrypt to the same value as if operations were performed on plaintext. While computationally expensive, this enables inference on encrypted inputs without exposing sensitive data.
Secure Enclaves provide hardware-based isolation for sensitive computations. Intel SGX, AMD SEV, and AWS Nitro Enclaves create trusted execution environments where code and data are protected from the operating system and hypervisor. This enables secure model serving and training on untrusted infrastructure.
Integration and Orchestration
Effective defense requires orchestrating these tools into cohesive security pipelines. Data validation gates prevent poisoned data from entering training. Model scanning occurs before deployment. API gateways enforce authentication and rate limiting. Monitoring systems continuously assess model behavior. Incident response procedures activate when anomalies are detected.
The key is treating AI security as a continuous process, not a one-time checkpoint. Security testing should be integrated into CI/CD pipelines, with automated adversarial testing, privacy audits, and compliance checks occurring before each deployment. Regular red team exercises probe for vulnerabilities that automated tools might miss.
Organizations should adopt a “zero trust” approach to AI systems: validate all data, authenticate all access, monitor all behavior, and assume breach. This paranoid mindset, combined with defense-in-depth strategies, provides the best protection against the evolving AI threat landscape.
The following diagram maps the complete threat landscape across the AI security domain, showing attack vectors and corresponding defensive measures:

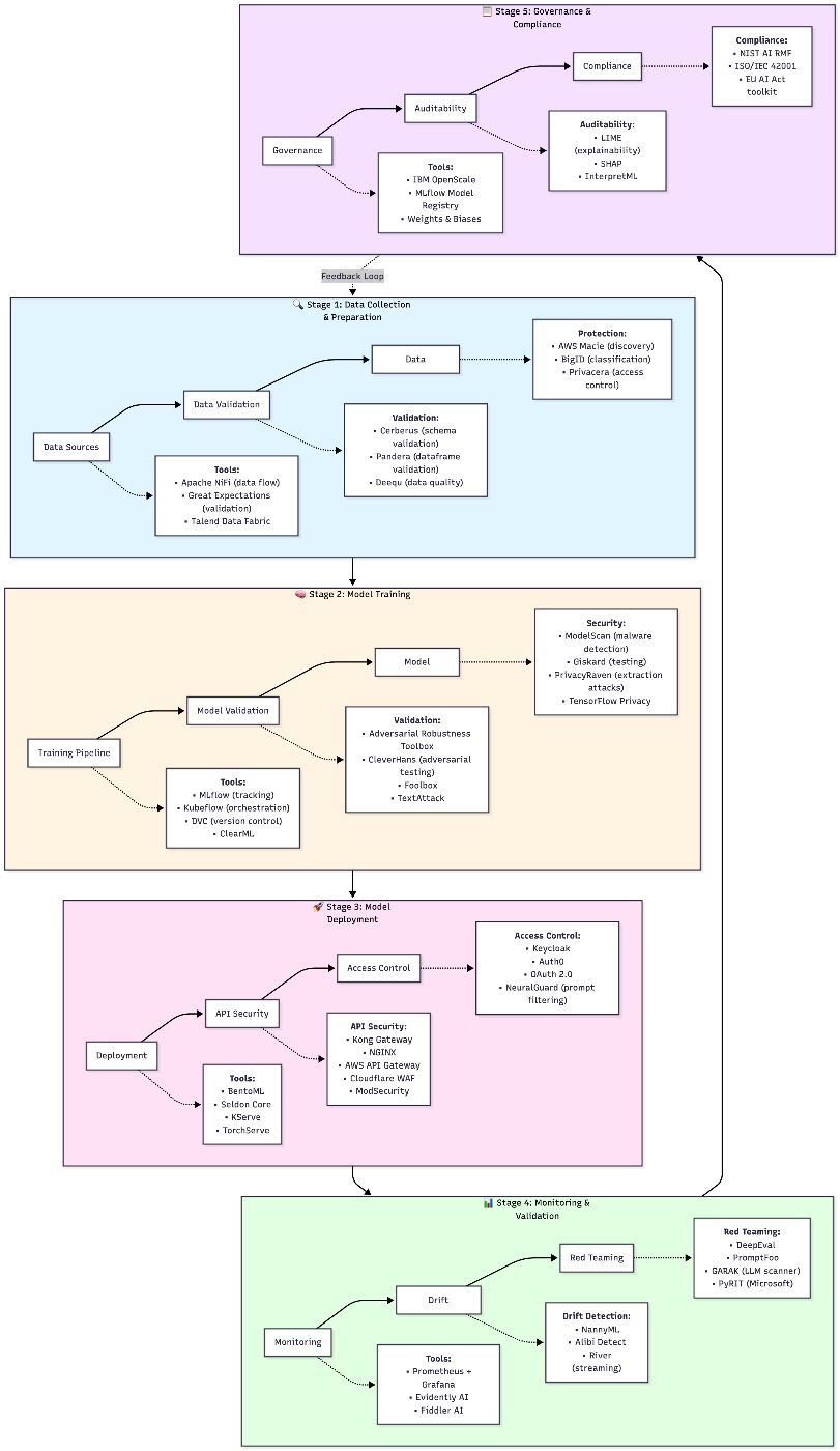
Key Stages of AI and Data Security Lifecycle
Securing AI systems requires a comprehensive approach across the entire machine learning lifecycle. Each stage presents unique vulnerabilities and demands specific security controls:
| Stage | Description | Key Security Focus |
|—-|—-|—-|
| 1. Data Collection | Gathering raw datasets from various sources | Data integrity verification, source authentication, anonymization and de-identification, consent management |
| 2. Model Training | Building and tuning AI models on prepared datasets | Model poisoning prevention, secure compute environments, training data validation, reproducible builds |
| 3. Model Deployment | Exposing models through APIs and endpoints | Access control and authentication, prompt injection defense, input validation, rate limiting |
| 4. Monitoring & Validation | Ongoing testing and performance auditing | Drift detection, adversarial testing, red teaming exercises, anomaly detection |
| 5. Governance & Compliance | Regulatory alignment and documentation | Model explainability, AI risk management frameworks, audit trails, bias assessment |
This lifecycle is not linear but cyclical. Models require retraining, monitoring insights feed back into data collection practices, and governance requirements influence deployment decisions.

Detailed Security Architecture by Stage
The following diagram provides a comprehensive view of security controls, tools, and practices at each stage of the AI/ML lifecycle:

Security at Data Collection: Implement robust data provenance tracking, validate data sources, and apply privacy-preserving techniques like differential privacy before data enters the pipeline. Ensure compliance with data protection regulations (GDPR, CCPA) from the start.
Security at Training: Isolate training environments, implement cryptographic verification of training data, and maintain immutable audit logs. Use techniques like federated learning when training on sensitive data that cannot leave its origin.
Security at Deployment: Enforce strict API authentication, implement rate limiting to prevent model extraction attacks, validate all inputs against expected schemas, and deploy models in sandboxed environments with minimal privileges.
Security in Monitoring: Continuously track model performance metrics, detect data drift and concept drift, conduct regular adversarial testing, and maintain incident response procedures specific to AI system failures.
Security in Governance: Document model decisions, maintain comprehensive model cards, conduct algorithmic impact assessments, and ensure human oversight for high-stakes decisions.
Tools, Frameworks, and Standards for AI + Data Security
The convergence of data and AI security has spawned a new generation of specialized tools and frameworks designed to address the unique challenges of securing machine learning systems:
| Category | Tool / Framework | Description | Focus Area |
|—-|—-|—-|—-|
| AI Evaluation | DeepEval | Open-source framework to test model robustness and evaluate AI safety metrics including hallucination detection | AI robustness & adversarial testing |
| Model Auditing | Azure AI Content Safety, Google SAIF | Cloud-native tools to detect prompt abuse, content toxicity, bias, and unsafe model outputs | AI application layer security |
| Data Protection | AWS Macie, BigID | Automated discovery and classification of sensitive data across cloud and on-premises environments | Data discovery & classification |
| Model Governance | IBM Watson OpenScale, MLflow | End-to-end platforms for model transparency, explainability, version control, and lineage tracking | Lifecycle management |
| Compliance Frameworks | NIST AI RMF, ISO/IEC 42001 | Standardized frameworks providing governance structures for AI risk management and trustworthiness | Policy & governance |
Integration Strategy: These tools are most effective when integrated into a unified AI+Data Security pipeline. For instance, data classification from BigID can inform training data selection, DeepEval testing can validate pre-deployment model behavior, and MLflow can maintain an auditable record of all model versions and their security assessments.
Continuous Evaluation: Unlike traditional software, AI models can degrade over time as data distributions shift. Security is not a one-time checkpoint but requires continuous monitoring and re-evaluation. Automated pipelines should regularly test models against adversarial scenarios and bias benchmarks.
Human Oversight: Despite automation, human expertise remains essential. Security teams must understand both cybersecurity principles and machine learning fundamentals. Ethical review boards should evaluate high-impact AI systems, and domain experts should validate model behavior in context.
The industry is moving toward AI Security Posture Management (AI-SPM) platforms that consolidate these capabilities, providing unified visibility across the entire AI supply chain from data ingestion to model inference.
Consider a hypothetical but realistic scenario at a major financial institution that deployed an AI-powered credit scoring system. The institution had robust data security measures in place: encrypted databases, strict access controls, and comprehensive audit logs. However, they overlooked AI-specific security concerns.
The Attack: A malicious insider with access to the training data pipeline introduced synthetic loan application records over several months. These poisoned records were carefully crafted to appear legitimate but contained subtle patterns that biased the model toward approving applications from certain demographic groups with poor credit histories.
The Impact: The poisoned model was deployed to production, where it began approving risky loans at an alarming rate. The bias went undetected for six months because it exploited blind spots in the model’s decision boundaries. By the time anomalous default rates triggered an investigation, the institution had approved tens of millions in high-risk credit.
What Went Wrong: The organization protected the data but failed to validate training data integrity, implement adversarial testing before deployment, or monitor for model drift and anomalous decision patterns.
The Solution: A comprehensive AI+Data security approach would have included: cryptographic signing of training datasets with automated validation checks, pre-deployment red teaming to test model behavior under adversarial conditions, real-time monitoring for statistical anomalies in model predictions, and regular audits comparing model decisions against expected distributions.
This scenario illustrates that data security alone is insufficient. The integrity of the AI system itself — its training process, deployment environment, and decision patterns — must be continuously verified and protected.
The Road Ahead
The future of AI security lies in proactive, integrated approaches that treat AI systems as critical infrastructure requiring specialized protection:
Secure Foundation Models: As organizations increasingly rely on large foundation models (LLMs, vision transformers), securing these models becomes paramount. This includes protecting model weights from theft, implementing secure fine-tuning pipelines, and preventing model extraction through API abuse.
Synthetic Data Protection: While synthetic data can help preserve privacy during training, it introduces new risks. Attackers might poison synthetic data generators or use synthetic data to reverse-engineer original datasets. New cryptographic techniques and validation methods are emerging to address these concerns.
Red Teaming for AI: Organizations are adopting adversarial testing methodologies borrowed from cybersecurity red teams. AI red teams systematically probe models for vulnerabilities, test edge cases, and attempt prompt injections or adversarial attacks before deployment.
Privacy-Preserving AI: Technologies like differential privacy, federated learning, and homomorphic encryption enable training on sensitive data without exposing it. These techniques are evolving from research concepts to production-ready tools, particularly in healthcare and financial services.
Unified Security Frameworks: The equation is becoming clear: AI Security = Data Security + Model Security + Governance. Leading organizations are developing holistic AI assurance frameworks that integrate security controls across the entire AI lifecycle, from data collection through model retirement.
Regulatory pressure is accelerating this evolution. The EU AI Act, proposed US AI regulations, and industry-specific guidelines are establishing mandatory security and governance requirements for high-risk AI systems. Organizations that build comprehensive AI security programs now will be better positioned for future compliance.
The path forward requires collaboration between data engineers, AI researchers, security professionals, and policymakers to establish best practices, share threat intelligence, and develop security tools that evolve as rapidly as AI capabilities themselves.
Conclusion
The intertwined nature of data and AI security reflects a fundamental truth: you cannot secure one without the other. Data is the foundation upon which AI systems build intelligence, and AI systems determine how data is interpreted and acted upon. A vulnerability in either layer compromises the entire stack.
Effective AI security demands multi-layered defense strategies that span the entire ML lifecycle, ethical compliance frameworks that ensure responsible AI deployment, and proactive evaluation practices that anticipate emerging threats. Organizations must move beyond treating AI as just another application and recognize it as a critical system requiring specialized security expertise and dedicated resources.
As AI systems increasingly make decisions that affect lives, livelihoods, and critical infrastructure, the stakes could not be higher. The technical community must champion security-by-design principles in AI development, demanding that security considerations inform architecture decisions from the earliest stages.
Further reading